腾讯百度AI红包神仙打架,多家机器人春晚整花活:2026科技巨头春节大乱斗
1月27日消息,2026年的春节帷幕刚拉开,科技界已经吵得比庙会还热闹。
25日腾讯元宝刚刚宣布将在春节期间向用户发放10亿现金红包,当日晚间,百度App ⽂⼼助⼿就紧急宣布和用户分5亿红包。简单粗暴的数字游戏背后,是AI助手市场的明争暗斗。
另一边,在26日晚,已两登春晚舞台的宇树科技连夜宣布成为“中央广播电视总台2026年春晚机器人合作伙伴”。在宇树之前,已经有魔法原子和银河通用两家机器人公司率先宣布将亮相今年春晚。在除夕夜的电视荧屏上,至少有三家机器人公司的同台竞技。
事实上,这场贯穿整个春节的科技大乱斗,表面是红包与机器人舞姿的比拼,内核却是对下一个十年AI用户和主导权的争夺。
一、腾讯元宝、百度App ⽂⼼助⼿15亿AI红包雨
当春节遇上AI,传统红包变成了科技公司的营销战场。
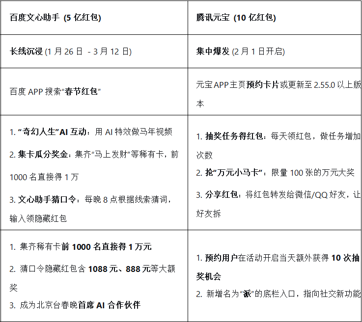
腾讯元宝率先在1月25日点燃了战火,豪掷 10亿现金红包,随后还祭出了看家本领——社交裂变。产品界面悄然新增一个名为“派”的底tab入口,据透露,这是元宝即将上线全新玩法的信号,目前已启动内测邀约。
元宝用户不仅能自己抢,还能把红包直接“塞进”微信或QQ好友的聊天框,上演了一出“好友拆红包,元宝来付钱”的好戏。这被外界视为腾讯试图在AI时代,复刻当年微信红包“偷袭”支付市场的经典战役。
面对如此直白的“撒钱”挑战,百度文心助手在1月25日晚果断接招,宣布启动“5亿现金红包”活动,并打出“最高可得1万元”的亮点。同时,上线近100种春节主题 AI 玩法,包括边看视频边领钱、集卡赢万元现⾦、AI 春联创作、AI 写真、AI 相机、AI 测运势、AI 夸夸等。百度APP还将以“奇幻人生”为主题,上线近200款AIGC创作玩法,用户一键即可制作专属马年奇幻大片。
百度文心助手还与北京广播电视台春节联欢晚会合作,通过春晚这一国民级平台展示其AI技术在实际场景中的应用能力。百度选择了一条“持久战”路线,将活动战线凑个1月26日拉长至3月12日,试图用更长的周期来黏住用户。
下表整理了百度文心助手、腾讯元宝抢红包的具体操作和细节,供大家参考:
两家公司的红包策略大为不同
百度把红包活动做成了一个“AI体验馆”。无论是AI生成视频还是和文心助手玩猜谜,核心都是让你在玩的过程中深度使用其AI产品。长达近两个月的活动,也是为了培养你的使用习惯。同时,通过成为春晚的AI合作伙伴,在最大舞台上展示品牌技术实力。
腾讯的目标非常明确:快速获取用户。其玩法设计充满“小心机”:分享红包能让用户自发在微信/QQ里传播,形成病毒式裂变;而马化腾亲口说出“希望重现当年微信红包盛况”,并将红包与新社交功能“元宝派”关联,说明这10亿红包本质是为下一代社交产品买门票的营销费用,试图再次上演用户习惯的“闪电改造”。
二、央视春晚机器人大乱斗
另一方面央视春晚舞台成了机器人企业争夺的焦点。
1月23日,魔法原子宣布成为马年春晚的智能机器人战略合作伙伴。
1月25日,中央广播电视总台正式宣布,银河通用机器人成为2026年春节联欢晚会指定具身大模型机器人。
1月26日晚,宇树科技紧急宣布成为“中央广播电视总台2026年春晚机器人合作伙伴”。
至此,已经有三家机器人宣布与2026年央视春晚达成合作。宇树、银河通用和魔法原子三家机器人公司即将同台竞技。
此前行业有传闻称,为争夺春晚席位,企业间的竞价甚至高达亿元级别。
对于机器人公司们而言,春晚这个国民舞台是产品力与品牌力的放大器、资本催化剂和技术验证场。通过这个舞台,它们希望在行业爆发前夜,赢得决定性的先发优势。
宇树科技的机器人已是春晚老兵,2021年的机器牛“犇犇”和2025年的《秧bot》都给人留下深刻印象。面对两位新秀,今年春晚宇树的经验可能是其最大优势。
不过,新机器人给观众带来的“新鲜感”,是银河通用和魔法原子可以好好把握的机会。
当春晚大幕拉开,观众只关心节目是否精彩、震撼、前所未见。
期待这几家机器人用全新的技术或艺术形式带来惊喜,超越观众对“机器人跳舞”的固有印象。
技术从实验室走上舞台,从舞台走向千家万户,或许这才是这场春节科技大乱斗最值得期待的结局。
最后,祝大家抢到大红包!
。
